Skip to main content
श्री. पी. वेलरासू,<br>मुख्य कार्यकारी अधिकारी, मऔवि महामंडळ
श्री. पी. वेलरासू,
मुख्य कार्यकारी अधिकारी, मऔवि महामंडळ
inverted comma

मुख्य कार्यकारी अधिकारी संदेश

देशाच्या अर्थव्यवस्थेत, औद्योगिक प्रगतीत, निर्यातीमध्ये आणि थेट परकीय गुंतवणूक आकर्षित करण्यात आमचा सर्वात मोलाचा वाटा असल्याचा आम्हाला अभिमान आहे. महाराष्ट्राच्या औद्योगिक आणि आर्थिक प्रगतीमध्ये मऔवि महामंडळाने महत्वाची भूमिका बजावली आहे. मऔवि महामंडळाच्या माध्यमातून जगातील सर्वोत्तम औद्योगिक पायाभूत सुविधा उपलब्ध करून देत महाराष्ट्राचे आघाडीचे स्थान कायम ठेवण्यासाठी आणि राज्याचा सर्वंकष आर्थिक विकास साध्य करण्याकरिता सुयोग्य धोरणे आखण्यासाठी आम्ही कटिबद्ध आहोत. राज्यातील गुंतवणूक वाढीच्या योजनांमध्ये नाविन्यपूर्ण बदल घडवून आणणे आणि भारतातील पहिली एक लक्ष कोटी रुपयांची (ट्रिलीयन डॉलर्स) महाअर्थव्यवस्था होण्याचा बहुमान महाराष्ट्र राज्याला प्राप्त करून देणे ही आमच्या मॅग्नेटिक महाराष्ट्र २.० अभियानाची उद्दिष्टे आहेत.

राज्याच्या औद्योगिक प्रगतीला आणि रोजगारनिर्मितीला चालना देणे या उद्दीष्टाच्या जोडीने आपल्या नैसर्गिक साधनसंपत्तीचे व पर्यावरणाचे जतन व संवर्धन हेदेखील आम्ही आमचे कर्तव्य मानतो. आगामी काळात शाश्वत विकास साधणे हे राष्ट्रासाठी आणि जगासाठी अनिवार्य असणार आहे.

मऔवि महामंडळाने महाराष्ट्रामध्ये गुंतवणूकदारांचे नेहमीच सन्मानपूर्वक स्वागत केले आणि उद्योगांकडून मिळालेल्या अभिप्रायांनुसार वेळोवेळी आमच्या सेवेत सुधारणा घडवून आणल्या आणि पुढेही हे करत राहू. आमच्या उद्योगांच्या संपूर्ण गुंतवणूक चक्रात त्यांना सहाय्य करण्यासाठी आणि त्यांच्या कार्यव्यवहारांमध्ये येणाऱ्या अडचणींचे निवारण करण्यासाठी आम्ही कटिबद्ध आहोत. औद्योगिकदृष्ट्या पोषक वातावरण निर्मिती व पायाभूत सुविधांचा विकास हे आमचे लक्ष्य आहे.

उद्योगांना पोषक वातावरण प्रत्यक्ष अनुभवण्यासाठी मी महाराष्ट्रात आपले सहर्ष स्वागत करतो आणि आपल्याला गुंतवणूकीसाठी आमंत्रित करतो.

महामंडळाबद्दल

महाराष्ट्र औद्योगिक विकास अधिनियम १९६१ नुसार महाराष्ट्र सरकारची प्रमुख औद्योगिक पायाभूत सुविधा विकास संस्था म्हणून १९६२ मध्ये महामंडळाची स्थापना.

उद्दिष्ट

नियोजित आणि पद्धतशीर औद्योगिक विकासासाठी औद्योगिक क्षेत्राची निर्मिती

नियोजित आणि पद्धतशीर औद्योगिक विकासासाठी औद्योगिक क्षेत्राची निर्मिती

औद्योगिक क्षेत्रांच्या विकासात विशेष नियोजन प्राधिकरण म्हणून काम करणे

औद्योगिक क्षेत्रांच्या विकासात विशेष नियोजन प्राधिकरण म्हणून काम करणे

"उद्यमात सकल समृद्धी" हे मऔवि महामंडळ चे ब्रिद वाक्य आहे "

कामगिरी

सुमारे

सुमारे " १०११७१.४१ हेक्टर क्षेत्रामध्ये ३०० औद्योगिक वसाहतींची स्थापना केली आहे.

आयटी, बीटी, विशेष आर्थिक क्षेत्र (SEZ), वाइन (ग्रेप प्रोसेसिंग) पार्क, सिल्व्हर झोन, रत्ने यासह विविध औद्योगिक क्षेत्रांसाठी विशेष उद्याने विकसित केली आहे

आयटी, बीटी, विशेष आर्थिक क्षेत्र (SEZ), वाइन (ग्रेप प्रोसेसिंग) पार्क, सिल्व्हर झोन, रत्ने यासह विविध औद्योगिक क्षेत्रांसाठी विशेष उद्याने विकसित केली आहे

मऔवि महामंडळची विस्तारित लँड बँक

महाराष्ट्र औद्योगिक विकास अधिनियम १९६१ नुसार महाराष्ट्र सरकारची प्रमुख औद्योगिक पायाभूत सुविधा विकास संस्था म्हणून १९६२ मध्ये महामंडळाची स्थापना.

मुंबई-ठाणे-रायगड | १५,००० एकर
अभियांत्रिकी | अन्न प्रक्रिया | वाहन आणि वाहनघटक | रसायने | औषधी |

मुंबई-ठाणे-रायगड | १५,००० एकर अभियांत्रिकी | अन्न प्रक्रिया | वाहन आणि वाहनघटक | रसायने | औषधी |

"पुणे-चाकण-तळेगाव-सातारा | ८,००० एकर डेटा सेंटर | रत्ने आणि दागिने | अभियांत्रिकी | अन्न प्रक्रिया | वाहन आणि वाहन घटक | ईएसडीएम | लॉजिस्टीक

नाशिक-मालेगाव-अहिल्यानगर | ५,००० एकर अन्न प्रक्रिया | वैद्यकीय उपकरणे | ईएसडीएम | अभियांत्रिकी

छत्रपती संभाजीनगर (AURIC, DMIC) -जालना | ८,००० एकर अन्न प्रक्रिया | वाहन आणि वाहन घटक | ईएसडीएम | कापड

नागपूर - अमरावती | ४,००० एकर अंतराळ आणि संरक्षण | अभियांत्रिकी | कापड | अन्न प्रक्रिया

महत्वाचे अधिग्रहण

Plan

मऔवि महामंडळने पुढील ५ वर्षांत भूसंपादनाची योजना आखली

मऔवि महामंडळची देशातील सर्वात मोठी औद्योगिक लॅंड बँक असून २.५ लाख एकरांपेक्षा जास्त जमीन आहे आणि पुढील ५ वर्षात आणखी ४०,००० हेक्टर क्षेत्र जोडण्याची योजना आहे.

मऔवि महामंडळने पुढील ५ वर्षांत भूसंपादनाची योजना आखलीमऔवि महामंडळने पुढील ५ वर्षांत भूसंपादनाची योजना आखली
Year Number of locations to be acquired Key locations Proposed area for acquisitions
२०२०-२१ २० खर्डी, रांजणगाव, सिन्नर, लासूर ५०३०
२०२१-२२ डीएमआयसी दिघी (औरंगाबाद) ५२०४
२०२२-२३ १५ खालापूर, तळोजा, बारसाव, चाकण काटोल, कारंजा (नागपूर) ५१०१
२०२३-२४ दापचरी, तळेगाव टप्पा क्र. ४, बिडकीन ५१०१
२०२४-२५ रांजणगाव, बिडकीन टप्पा क्र. 2, हंगासुपा (अहमदनगर), जामनेर ३५९४
महत्वाचे भूसंपादनमहत्वाचे भूसंपादन
एकात्मिक लॉजिस्टिक
पार्क

५०० एकरच्या चाकण टप्पा क्र. ५ मध्ये भूसंपादनाचे नियोजन आहे. जयपूरमध्ये देखील भूसंपादन नियोजित

डेटा सेंटर
पार्क

तळोजा - ५०० एकर खालापूर - ५०० एकर तळेगाव - २५० एकर

शाहपूर
धेरंड

एशिया पल्प अँड पेपर (एपीपी) सारख्या मोठ्या जागतिक गुंतवणूकदारांची वाढती मागणी पूर्ण करण्यासाठी - जगातील लगदा, कागद आणि बांधणीत सर्वात मोठ्या उत्पादकांपैकी एक

मागणी
(जागतिक आणि प्रादेशिक)

रांजणगाव टप्पा क्र. ३ दापचेरी खर्डी टप्पा क्र.१ आणि २ खालापूर मालेगाव नाशिक (अजुंग) तळेगाव टप्पा क्र.४ चाकण टप्पा क्र. ५ अतिरिक्त सुपा

संचालक मंडळ

पद नाव संपर्क क्रमांक ईमेल
अध्यक्ष
मा.ना. श्री. उदय सामंत
मंत्री (उद्योग)
दूरध्वनी क्र.: २२८४३६६४ min.industry@maharashtra.gov.in
उपाध्यक्ष
मा.ना. श्री. इंद्रनील नाईक
राज्यमंत्री (उद्योग)
दूरध्वनी क्र.: २२०२११०३/ २२०२११०५ indranil-naik@mah.gov.in
सदस्य सचिव
मा. श्री. पी. वेलरासू
मुख्य कार्यकारी अधिकारी, मऔविम
दूरध्वननी क्र. ४०१६०८००
४७४८९२३७ (अंधेरी)
दूरध्वननी क्र.: ४५७५८६७१,
४५७५८६४३ (एक्सप्रेस टॉवर)
ceo@midcindia.org
सदस्य व्यवस्थापकीय संचालक, महाराष्ट्र राज्य वीज वितरण कंपनी मर्या. (महावितरण) दूरध्वनी क्र.: २६४७४६४४ psec.energy@maharashtra.gov.in
सदस्य व्यवस्थापकीय संचालक, महाराष्ट्र राज्य उद्योग आणि गुंतवणुक महामंडळ (सिकॉम) दूरध्वनी क्र.: २२६९१८७७/२२६९१८७४ mdspa@sicomindia.com
सदस्य व्यवस्थापकीय संचालक, महाराष्ट्र राज्य वित्तीय महामंडळ दूरध्वनी क्र.: ६६५७२७९० msfchead@tnl.net.in
सदस्य उपाध्यक्ष आणि मुख्य कार्यकारी अधिकारी, महाराष्ट्र गृहनिर्माण व क्षेत्र विकास प्राधिकरण (म्हाडा) दूरध्वनी क्र.: ६६४०५४०१ pa2vpmhada@gmail.com
विशेष आमंत्रित प्रधान सचिव, उद्योग दूरध्वनी क्र.: २२०२५३९३/२२०२७२८१ psec.industry@maharashtra.gov.in
विशेष आमंत्रित विकास आयुक्त, उद्योग दूरध्वननी क्र.: २२०२३५८४/२२०२८६१६ didci@maharashtra.gov.in

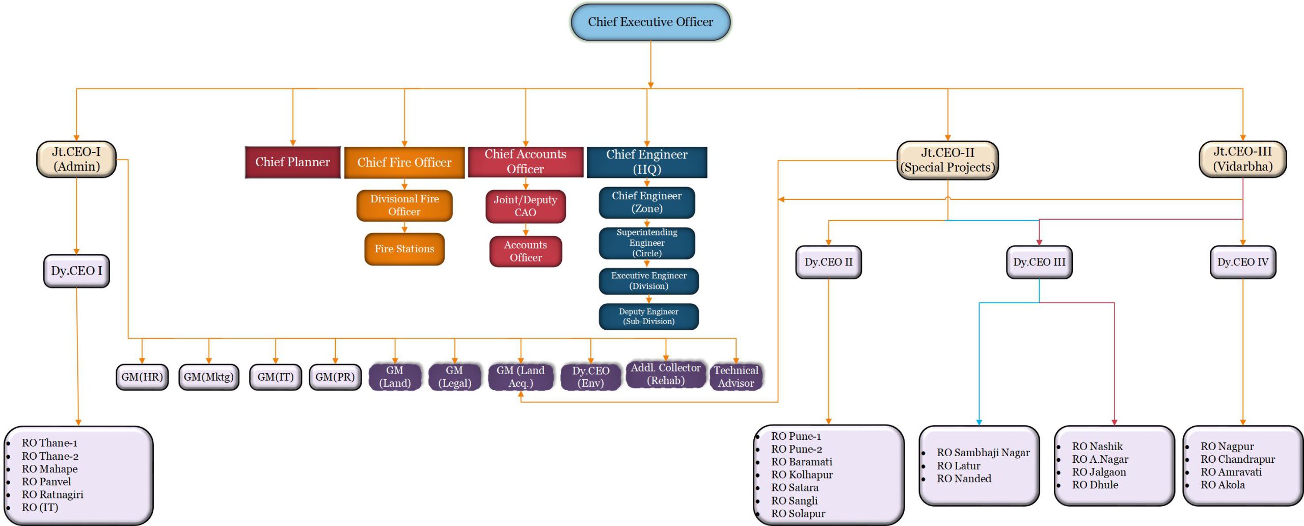
संघटना चार्ट

संघटना चार्ट

वित्तीय विवरणे

ताळेबंद उत्पन्न खर्चाचे विवरण
२०२३-२४ ताळेबंद डाउनलोड करण्यासाठी क्लिक करा उत्पन्न खर्चाचे विवरण डाउनलोड करण्यासाठी क्लिक करा २०२३-२४
२०२२-२३ ताळेबंद डाउनलोड करण्यासाठी क्लिक करा उत्पन्न खर्चाचे विवरण डाउनलोड करण्यासाठी क्लिक करा २०२२-२३
२०२१-२२ ताळेबंद डाउनलोड करण्यासाठी क्लिक करा उत्पन्न खर्चाचे विवरण डाउनलोड करण्यासाठी क्लिक करा २०२१-२२
२०२०-२१ ताळेबंद डाउनलोड करण्यासाठी क्लिक करा उत्पन्न खर्चाचे विवरण डाउनलोड करण्यासाठी क्लिक करा २०२०-२१
२०१९-२० ताळेबंद डाउनलोड करण्यासाठी क्लिक करा उत्पन्न खर्चाचे विवरण डाउनलोड करण्यासाठी क्लिक करा २०१९-२०
२०१८-१९ ताळेबंद डाउनलोड करण्यासाठी क्लिक करा उत्पन्न खर्चाचे विवरण डाउनलोड करण्यासाठी क्लिक करा २०१८ - १९
२०१७-१८ ताळेबंद डाउनलोड करण्यासाठी क्लिक करा उत्पन्न खर्चाचे विवरण डाउनलोड करण्यासाठी क्लिक करा २०१७ -१८
२०१६-१७ ताळेबंद डाउनलोड करण्यासाठी क्लिक करा उत्पन्न खर्चाचे विवरण डाउनलोड करण्यासाठी क्लिक करा २०१६ -१७
२०१५-१६ ताळेबंद डाउनलोड करण्यासाठी क्लिक करा उत्पन्न खर्चाचे विवरण डाउनलोड करण्यासाठी क्लिक करा २०१५ - १६
२०१४-१५ ताळेबंद डाउनलोड करण्यासाठी क्लिक करा उत्पन्न खर्चाचे विवरण डाउनलोड करण्यासाठी क्लिक करा २०१४ - १५
२०१३-१४ ताळेबंद डाउनलोड करण्यासाठी क्लिक करा उत्पन्न खर्चाचे विवरण डाउनलोड करण्यासाठी क्लिक करा २०१३ -१४
२०१२-१३ ताळेबंद डाउनलोड करण्यासाठी क्लिक करा उत्पन्न खर्चाचे विवरण डाउनलोड करण्यासाठी क्लिक करा २०१२ - १३
२०११-१२ ताळेबंद डाउनलोड करण्यासाठी क्लिक करा उत्पन्न खर्चाचे विवरण डाउनलोड करण्यासाठी क्लिक करा २०११ - १२

मुख्यालय

"उद्योग सारथी", मरोळ उद्योगिक क्षेत्र,
महाकाली गुफा मार्ग, अंधेरी (पूर्व)
मुंबई-४०० ०९३
दूरध्वनी: ०२२-४७४८८३१२/४७४८४६९९/४७४८४६७९
जीएसटी नंबर: 27AAACM3560C1ZV

येथे आम्हाला शोधा

Twitter
Youtube
Facebook
Whatsapp

प्रधान कार्यालयाचा पत्ता

एक्सप्रेस टॉवर, चौथा मजला, रामनाथ गोएंका मार्ग, एअर इंडिया इमारतीजवळ, नरिमन पॉईंट, मुंबई – ४०० ०२१
दूरध्वनी : ०२२-४५७५८६७१ / ४५७५८६४३

मऔविम मुख्यालय आपत्कालीन संपर्क क्र.

०२२-४७४८४६७९/०२२-४७४८४६९९
मऔविमहामंडळाचे अधिकृत संकेतस्थळ असून © सर्व हक्क राखीव आहेत
आजच्या भेटी: 141
एकूण भेटी: 52,610
हे पृष्ठ शेवटचे अद्ययावत करण्यात आले आहे: मार्च 9th, 2026
सेन्टम टेक्नोलॉजी व्दारे तांत्रिक सर्मथन
toggle icon